Centring
To understand the positioning and centring of 3D models, you need to know the difference between object, origin and pivot point. Object, origin and pivot point are three different things in Blender.
The object is a container. It contains all the data that an object contains. For example, it contains the mesh that we access when we switch to edit mode. The mesh, or geometry, is different from the object. It is simply contained within it.
The object has an origin point. This is a single point in space that represents the position of the object. We see it as a yellow dot in the 3D viewport.
The pivot point is a different matter. This is the point around which we perform transformations. By default, the pivot point is set to the origin of the selected object. However, we can set this point to a number of different positions.
A related important topic is the application of scaling in Blender. If you sometimes have strange problems with some modifiers or tools, this may be exactly what you need to look at.
Settings for the transformation
The settings option for the transformation point is located in the header area of the Blender window.
Bounding Box Centre is selected here, as this corresponds to the transformation point in the vrdoro-visualizer.
This setting then influences the setting of the object origin point (Object-Origin), which is set as follows:
This is the point that is used to centre the object on the centre of the world.
If several objects that are spatially related to each other are to be centred, the objects would be centred independently of each other on their centre point when centring on their centre point, which would result in the spatial distances between the objects being lost. To avoid this, a parent object must be created in which the elements are located. To centre the entire object, the parent must then be centred.
Centring an object
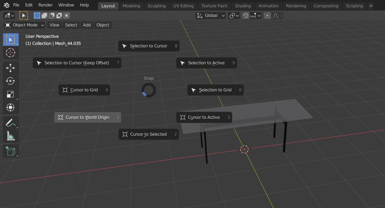
To centre an object in Blender, we do the following.
- Press Shift+S
- Select Cursor to World Origin
- Select your object
- Press Shift+S
- Select Select to Cursor




