Einfache Modellierung
Für die zukünftige Verwendung in VRplugin-autotooltip__default plugin-autotooltip_bigVirtual-Reality (VR)
Virtual Reality (VR), zu Deutsch virtuelle Realität, ist eine computergenerierte, interaktive Umgebung, in die eine Person vollständig eintauchen kann. Mithilfe spezieller Geräte wie VR-Brillen wird die reale Welt vollständig durch eine simulierte ersetzt. Der Nutzer erlebt eine dreidimensionale, künstliche Umgebung, die alle Sinne ansprechen kann. wurde beschlossen, das Gebäude, in dem Neomatt untergebracht ist, zu modellieren. Obwohl es nicht wirklich für die parametrische Modellierung gedacht ist, ist es dennoch möglich, ein geometrisches Modell mit ziemlich genauen Abmessungen zu erstellen.
Im Folgenden wird eine einfache Methode zur Erstellung eines solchen Modells beschrieben.
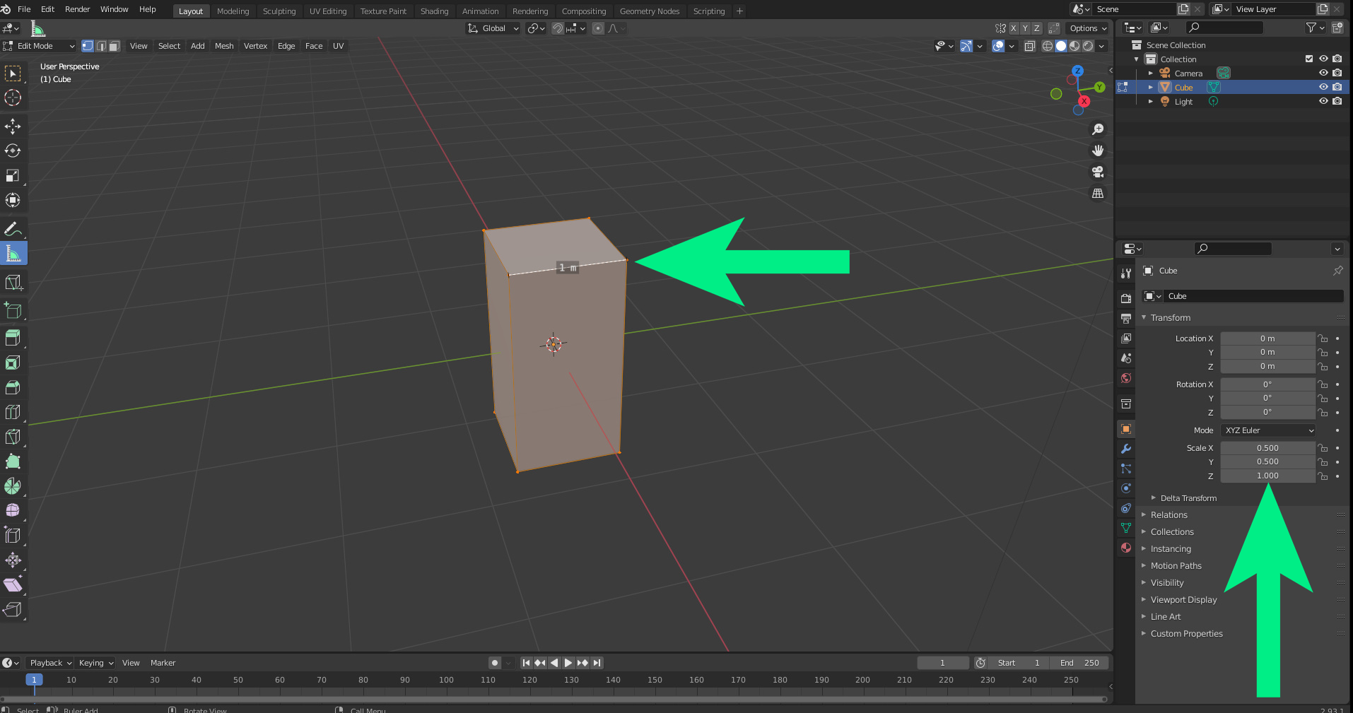
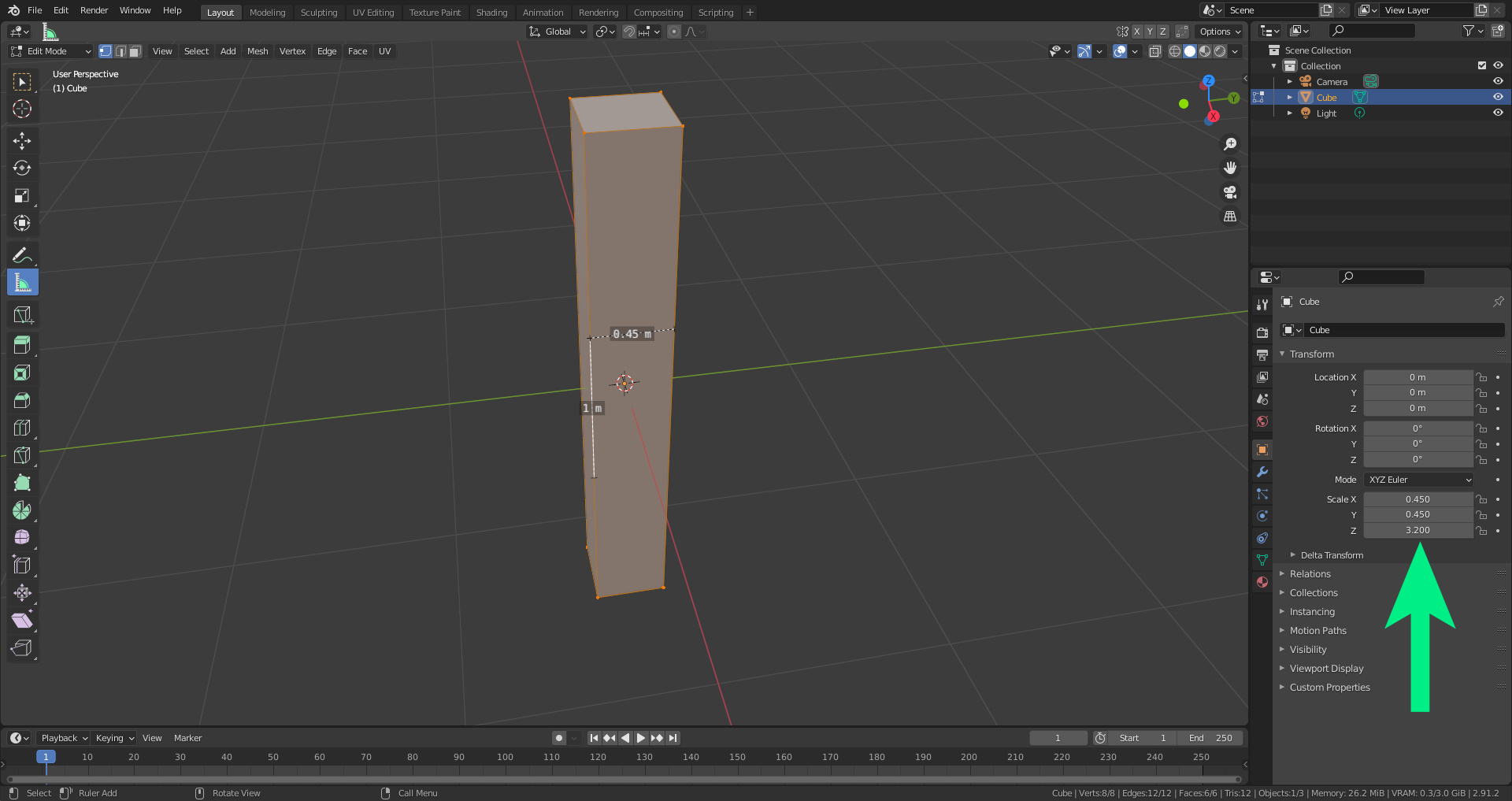
Zunächst müssen wir die Größe des Würfels ändern, damit er sich leichter an die gemessenen Größen der Elemente des Gebäudes anpassen lässt. Skalieren Sie im Bearbeitungsmodus auf 0,5 auf der x- und y-Achse. Der Standardblock ist 2 Meter groß, also wird er bei einer Skalierung um die Hälfte 1x1m auf der x- und y-Achse. Sie können das Maßband auf dem Bildschirm verwenden, um sich zu vergewissern, und die Strg-Taste gedrückt halten, um es an Scheitelpunkten zu fangen. HINWEIS- das Bild wurde auf der x- und y-Achse skaliert, aber nicht auf der z-Achse.
Wechseln Sie wieder in den Objektmodus (Tabulator) und drücken Sie Strg + A, um die Transformation anzuwenden. Wählen Sie „alles anwenden“, und der Block hat nun den Wert 1 auf x y und z. Mit anderen Worten, die 1 auf x und y entspricht nun 1 Meter.
Die Ecke des Gebäudes bis zum ersten Fenster beträgt 45 cm. Der Abstand vom Boden bis zur Decke beträgt etwa 3,2 m. Da der Block nun 1x1x1m groß ist, können wir ihn in allen Achsen leicht auf diese Maße skalieren.
Beim Modellieren ist es oft hilfreich, die isometrische Ansicht zu verwenden. Klicken Sie dazu einfach auf die Achse, von der aus Sie das Modell betrachten möchten. Klicken Sie erneut darauf, um die Seite zu wechseln.
Da wir nun den Eckblock haben, können wir ihn als Basis für den Rest unserer Komponenten verwenden, da er ohnehin die richtige Höhe hat. Duplizieren Sie den Block im Objektmodus mit Strg+D und verschieben Sie ihn dann mit G. Um die Positionierung der Blöcke zu erleichtern, kann das Snapping eingeschaltet werden. Mit eingeschaltetem Vertex-Snapping (siehe Pfeil) positionieren Sie den Block neben dem ersten. Wenn er zunächst nicht einrastet, platzieren Sie den Block, drehen Sie die Kamera und versuchen Sie es erneut.
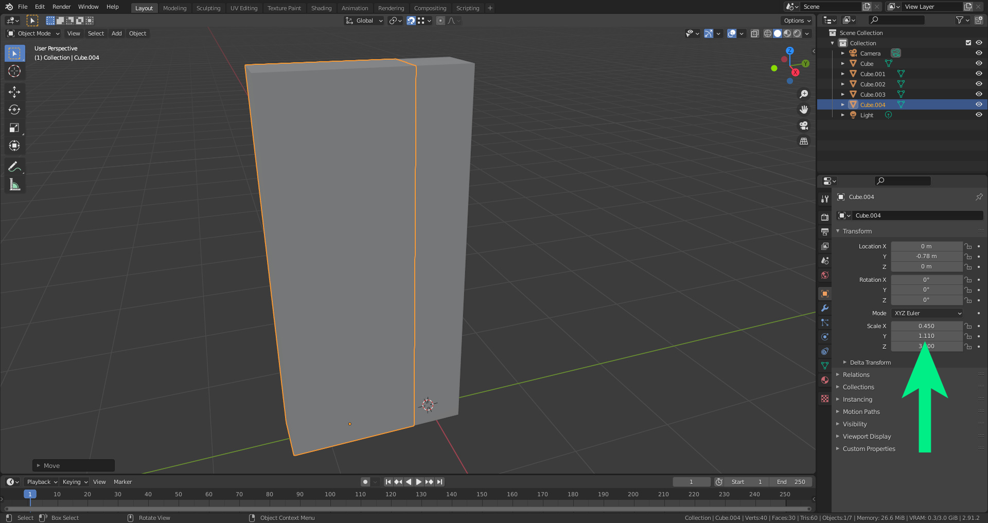
Wir müssen den zweiten Block für den Bereich skalieren, in dem das Fenster platziert werden soll. Die Fenster sind 1,11 m breit, also müssen wir die Breite entsprechend vergrößern. Wenn der Block den ersten überschneidet, fangen Sie ihn einfach mit G wieder ein.
Die Fenster sind 54 cm vom Boden entfernt. Wir haben also zwei Möglichkeiten, diesen Abstand zu erzeugen. In diesem Fall habe ich mit dem Maßband gemessen und dann das Schleifenschnitt-Werkzeug (1) verwendet, um neue Kanten und Scheitelpunkte zu erstellen (2). Klicken Sie und halten Sie die Maustaste gedrückt, um den Schleifenschnitt dorthin zu ziehen, wo Sie ihn haben möchten. Die andere Möglichkeit ist, die unteren Flächen auszuwählen und 54 cm zu verlängern, was vielleicht sogar einfacher ist.
Jetzt, wo die Gesamthöhe der Blöcke festgelegt ist, können wir erneut duplizieren, diesmal mit einem Abstand von 1 m zwischen den Fenstern. Rasten Sie ein, wählen Sie dann beide Blöcke aus und duplizieren Sie erneut.
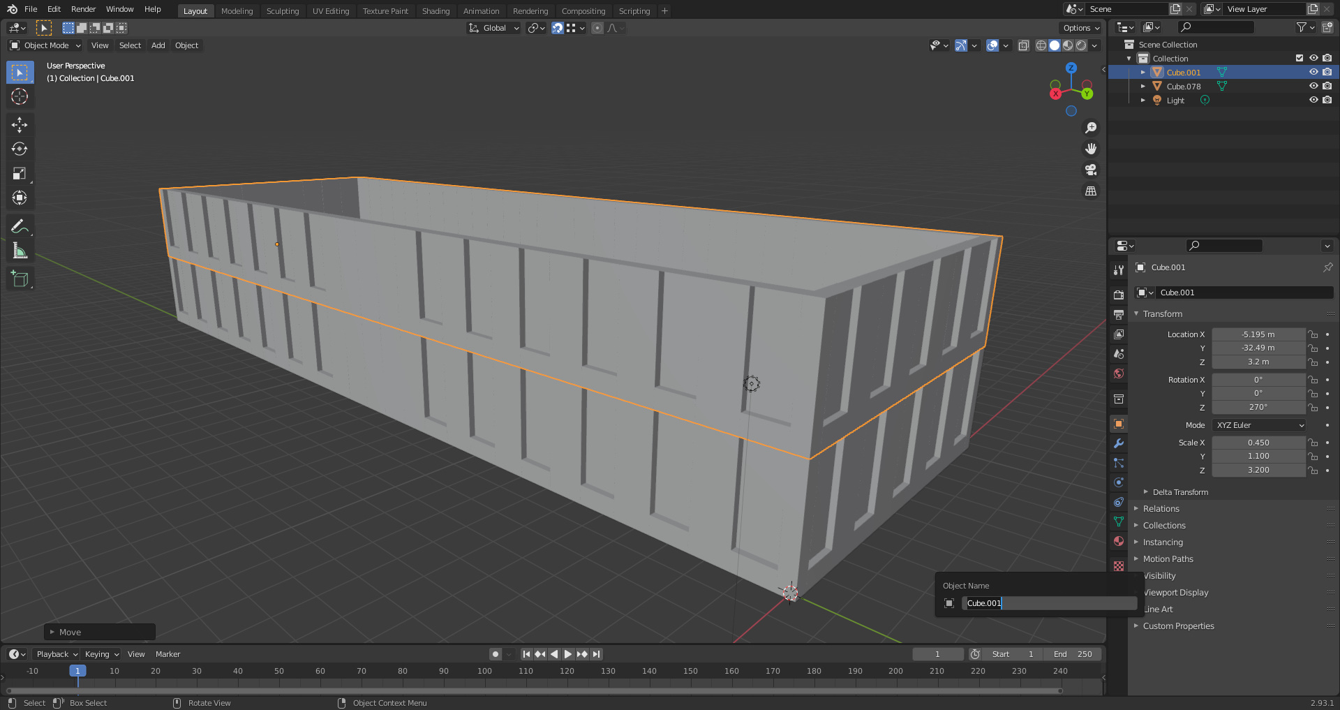
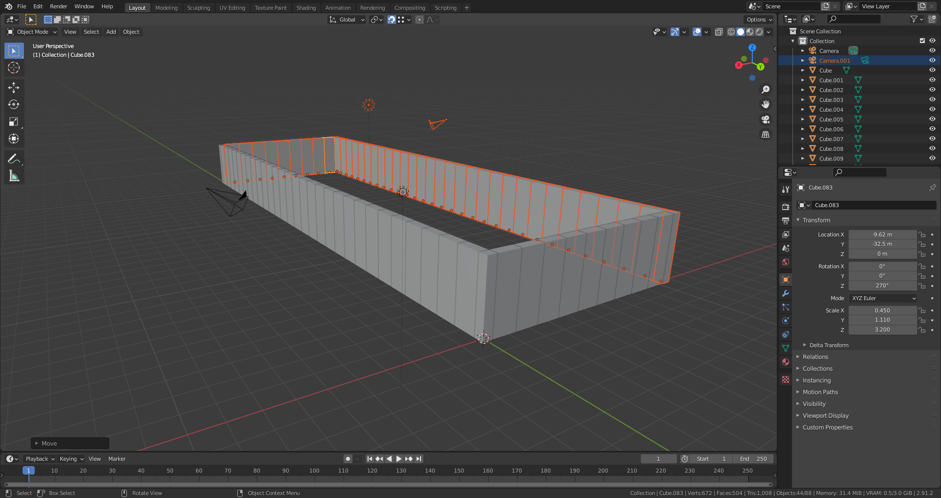
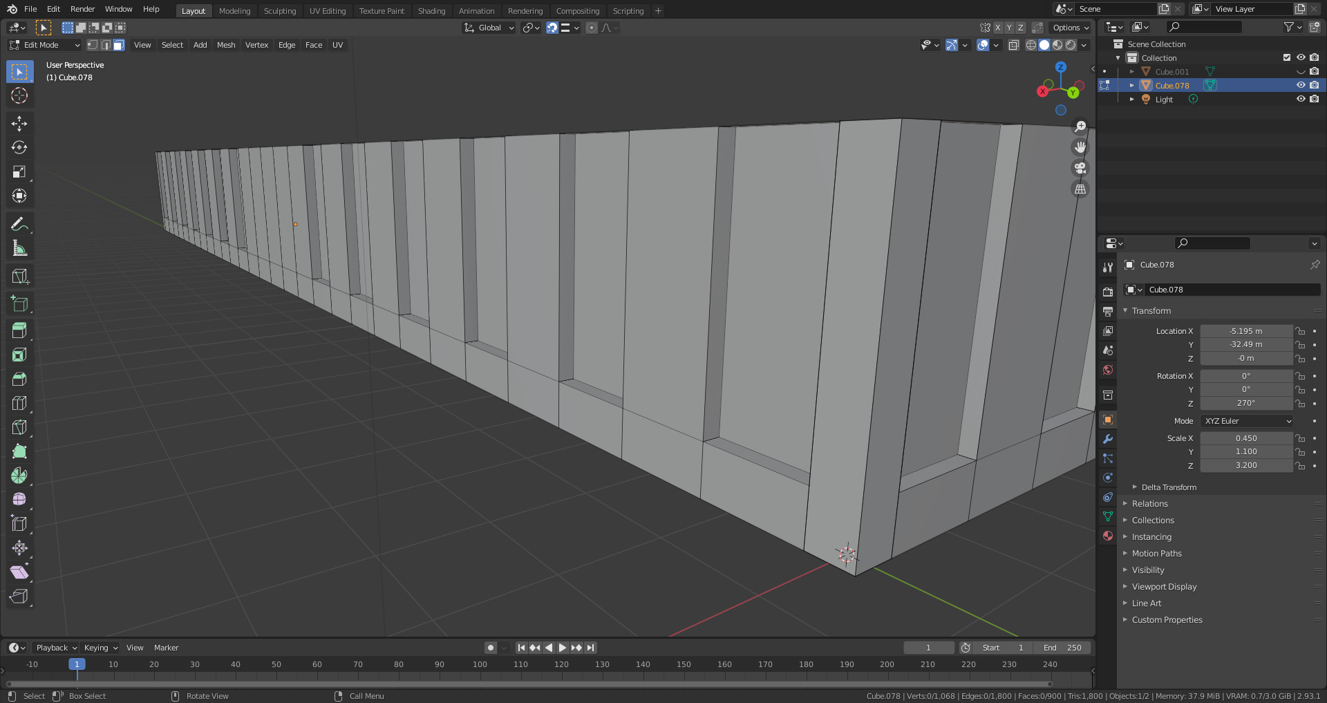
Wiederholen Sie diesen Vorgang, bis die gesamte Länge und Breite des Gebäudes erreicht ist. In diesem Fall ist es 29 Blöcke lang und 9 breit.
Wählen Sie alle Blöcke aus (Tastenkürzel A), duplizieren Sie sie (Umschalt+D) und drehen Sie sie, indem Sie R und dann Z drücken, um sie an dieser Achse zu fixieren, dann 180 eingeben und die Eingabetaste drücken. Die duplizierten Blöcke sollten nun die beiden fehlenden Wände bilden. Rasten Sie sie mit der oben genannten Methode ein.
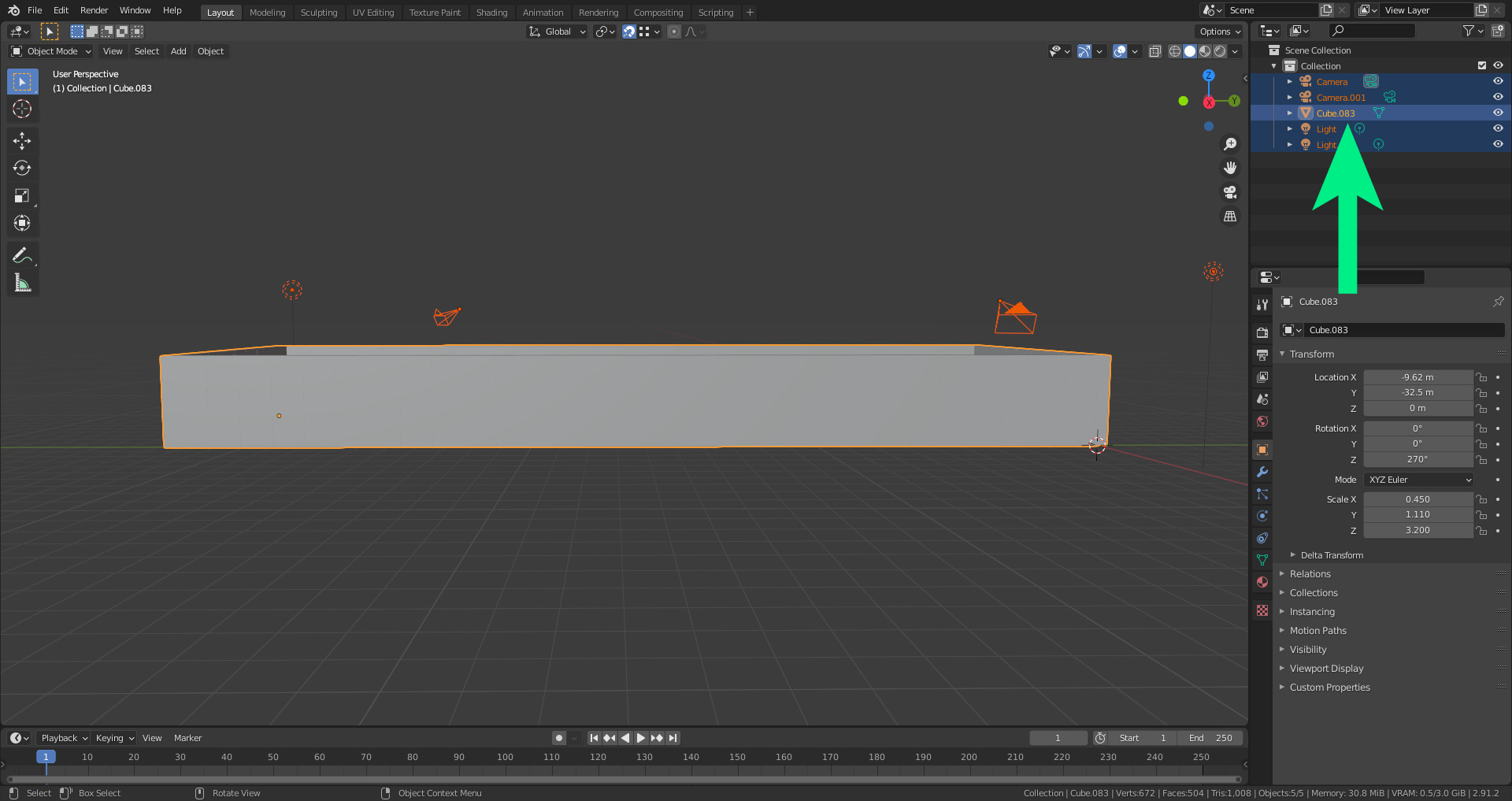
Stellen Sie mit Hilfe des Viewers sicher, dass alle Blöcke ausgewählt sind (siehe Pfeil). Klicken Sie dann mit der rechten Maustaste und wählen Sie „verbinden“ (1).
Die Blöcke sollten nun zu einem einzigen Objekt kombiniert werden.
Fenster
Der nächste Schritt ist das Extrudieren von Fenstern. Hierfür gibt es mehrere Methoden. Die erste Methode ist die Verwendung des Schleifenschnitt-Werkzeugs (siehe oben) vor dem Duplizieren der Steine, damit die richtige Höhe voreingestellt ist. Die zweite Methode wird hier gezeigt.
Beachten Sie, dass die Blöcke nicht geschnitten werden.
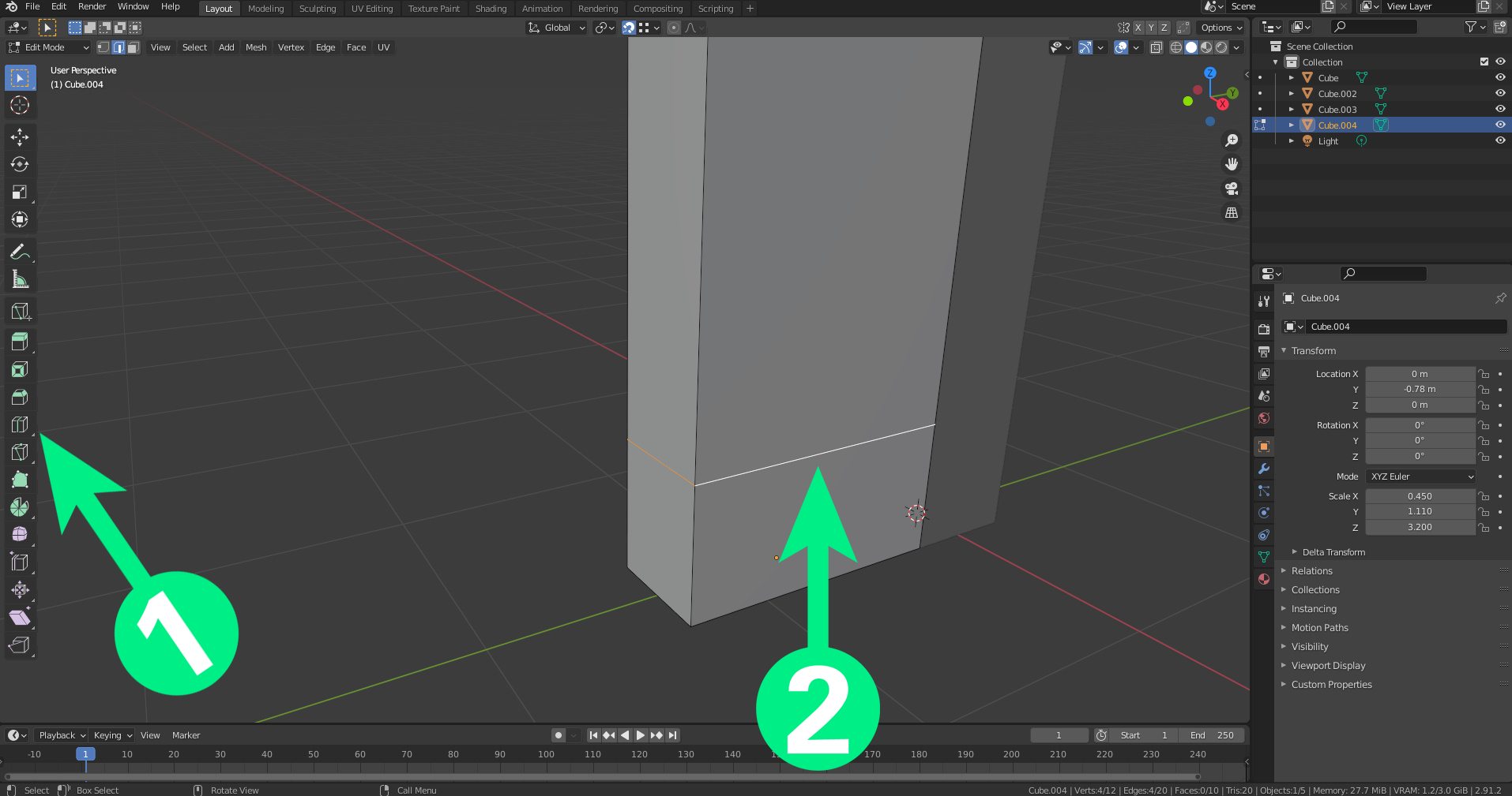
Drehen Sie sich unter das Modell und wählen Sie eine Fläche aus. Verwenden Sie Select- Select Similar- Coplanar Faces. Dadurch werden automatisch alle Flächen auf der gleichen Ebene ausgewählt. Es ist auch möglich, jede Fläche einzeln auszuwählen.
Wenn alle Flächen ausgewählt sind, wählen Sie die Tastenkombination „Verschieben“ (G), und fixieren Sie die Bewegung auf der Z-Achse (Z). Die unteren Flächen aller Blöcke können nun entweder mit der Maus oder mit den Standortoptionen unter „Objekteigenschaften“ auf der rechten Seite nach oben verschoben werden
Während die Flächen immer noch ausgewählt sind, verwenden Sie das Extrudieren-Werkzeug (E) und fixieren Sie es erneut auf der Z-Achse (Z). Extrudieren Sie mit der Maus oder den Objekteigenschaften nach unten zurück zur Grundfläche.
Durch das Extrudieren der Flächen gibt es nun neue Unterteilungen in der Struktur der Blöcke. Markieren Sie alle Flächen, die Fenster sein sollen und extrudieren Sie (E) entlang der X-Achse (bzw. auf der Y-Achse).
Es gibt nun Einsätze, in die die Fenster „eingebaut“ werden können.
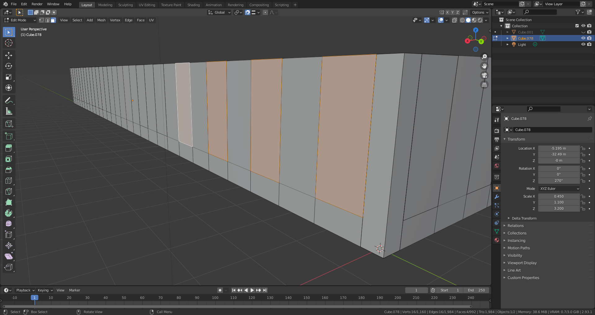
Wählen Sie alles aus (A) und duplizieren Sie es (Umschalt+D), und verschieben Sie das Duplikat bei eingeschaltetem Eckensnapping nach oben, um das erste Stockwerk zu erstellen.
Die Fenster des ersten Stocks sind nicht so hoch wie die des Erdgeschosses. Um dies zu ändern, wählen Sie die untere Fläche aller Fenster aus (auswählen- ähnlich auswählen- koplanar).
Verschieben Sie sie mit dem Verschiebe-Shortcut (G) nach oben und rasten Sie auf der X-Achse ein. Schalten Sie das Einrasten (oben) aus, um dies zu erleichtern.





















